
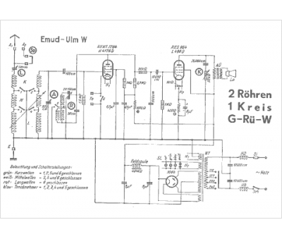
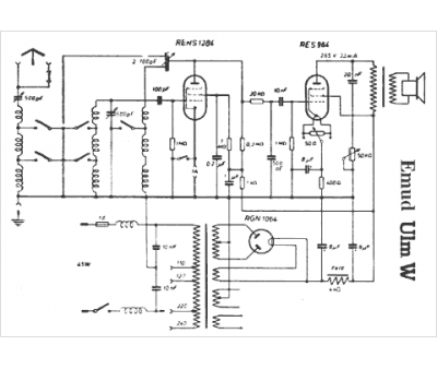
Marque :
EMUD
Modèle :
Ulm w
Type appareil :
récepteur à tubes
Pays d'origine :
Allemagne
