
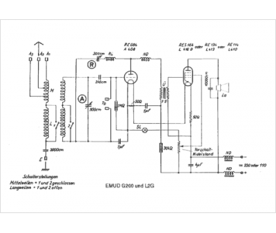
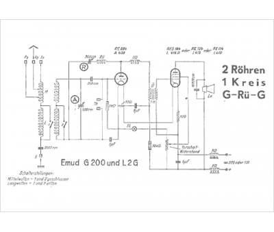
Marque :
EMUD
Modèle :
L 2 G
Type appareil :
récepteur à tubes
Pays d'origine :
Allemagne
