
Marque :
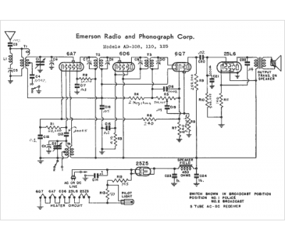
Emerson
Modèle :
AD-110
Type appareil :
récepteur à tubes
Pays d'origine :
États-Unis
