
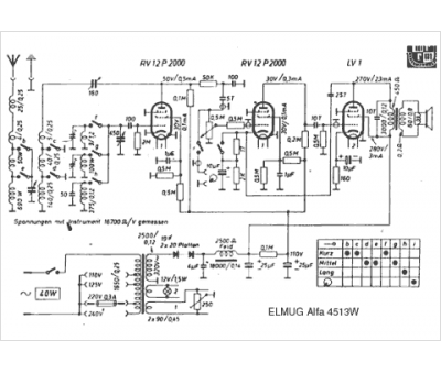
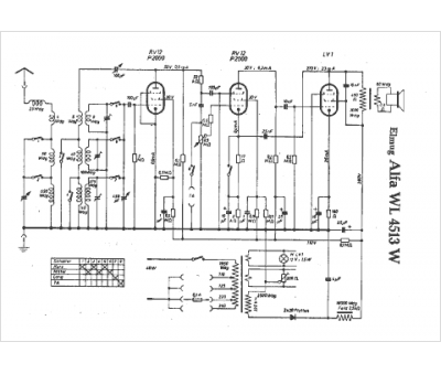
Marque :
Elmug
Modèle :
Alfa 4513 W
Type appareil :
récepteur à tubes
Pays d'origine :
Allemagne
