
Marque :
Duitse
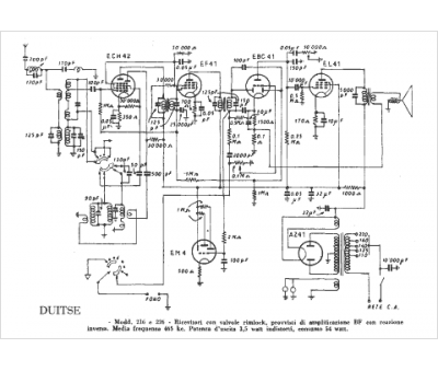
Modèle :
226
Type appareil :
récepteur à tubes
Pays d'origine :
Italie
