
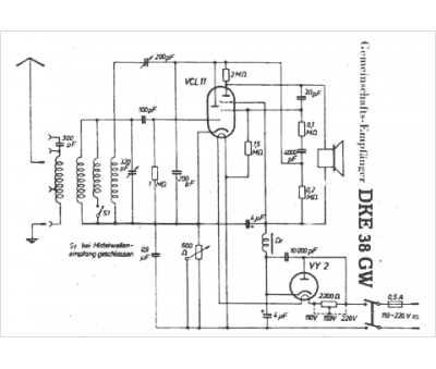
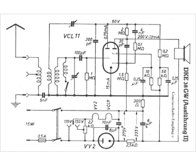
Marque :
DKE
Modèle :
DKE 38 GW
Type appareil :
récepteur à tubes
Pays d'origine :
Allemagne
