
Marque :
Divers allemands
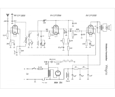
Modèle :
Wagria
Type appareil :
récepteur à tubes
Pays d'origine :
Allemagne
