
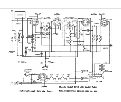
Marque :
Detrola
Modèle :
571X
Type appareil :
récepteur à tubes
Année :
1946
Pays d'origine :
États-Unis
