
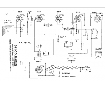
Marque :
Delco
Modèle :
R-1234
Type appareil :
récepteur à tubes
Année :
1947
Pays d'origine :
États-Unis
