
Marque :
Chevrolet
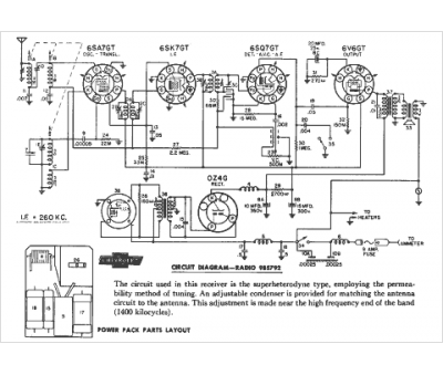
Modèle :
985792
Type appareil :
récepteur à tubes
Année :
1942
Pays d'origine :
États-Unis
