
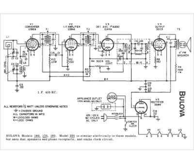
Marque :
Bulova
Modèle :
180
Type appareil :
récepteur à tubes
Année :
1960
Pays d'origine :
États-Unis
