
Marque :
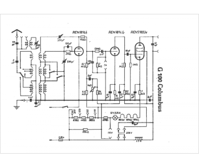
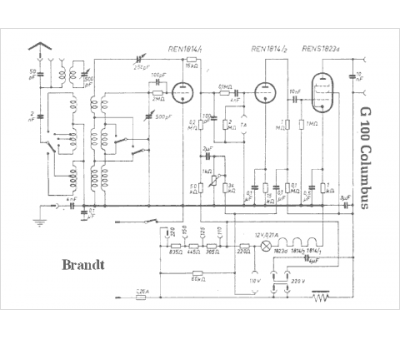
Brandt
Modèle :
G 100 Columbus
Type appareil :
récepteur à tubes
Pays d'origine :
Allemagne
