
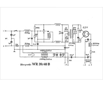
Marque :
Blaupunkt
Modèle :
WR 39-40
Type appareil :
récepteur à tubes
Pays d'origine :
Allemagne
