
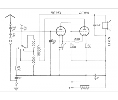
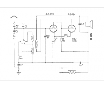
Marque :
Blaupunkt
Modèle :
NR II
Type appareil :
récepteur à tubes
Pays d'origine :
Allemagne
