
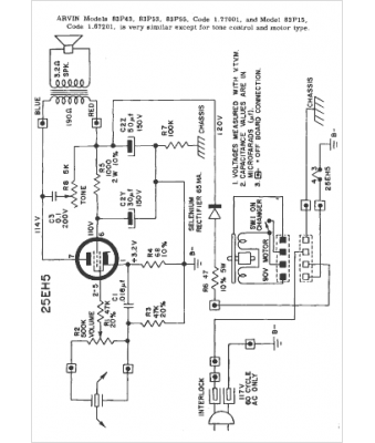
Marque :
Arvin
Modèle :
1-67201
Type appareil :
récepteur à tubes
Année :
1964
Pays d'origine :
Italie, États-Unis
