
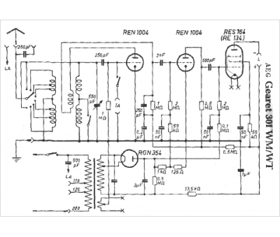
Marque :
AEG
Modèle :
Gearet 301 WT
Type appareil :
récepteur à tubes
Pays d'origine :
Allemagne
