
Marque :
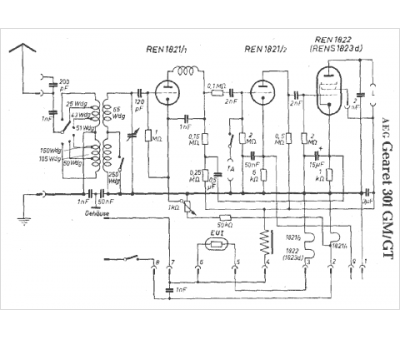
AEG
Modèle :
Gearet 301 GM
Type appareil :
récepteur à tubes
Pays d'origine :
Allemagne
