
Marque :
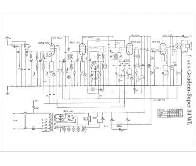
AEG
Modèle :
Geadem-Super 34 WL
Type appareil :
récepteur à tubes
Pays d'origine :
Allemagne
