
Marque :
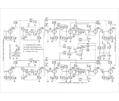
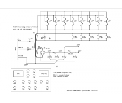
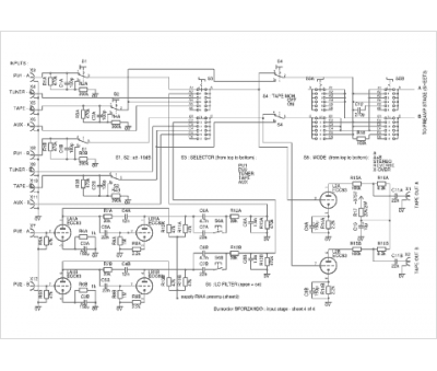
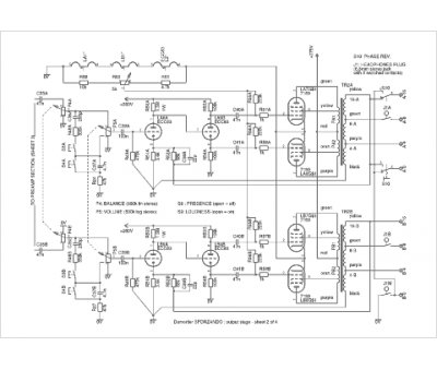
AD Audio Dumortier
Modèle :
Sforzando
Type appareil :
récepteur à tubes
Pays d'origine :
Belgique
