
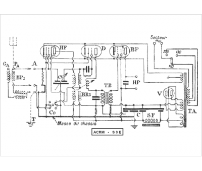
Marque :
ACRM
Modèle :
S 3E
Type appareil :
récepteur à tubes
Pays d'origine :
France
